【武漢肺炎之中醫預防治療策略】
近日武漢肺炎在中國大陸疫情猛烈燃燒,並快速擴展到全球!在尚未疫苗出現之際,我們來看看中醫是否有因應對策可以對抗:
我們先從三篇國際著名期刊1.Lancet (一篇前瞻性研究,一篇回顧性研究) 、2.NEJM美國的病例報告來統整武漢肺炎的疾病特性。推斷此病毒符合中醫所說「濕邪」特性,包含表濕和裏濕(有些人不明顯),並且「迅速化熱」入到肺臟。
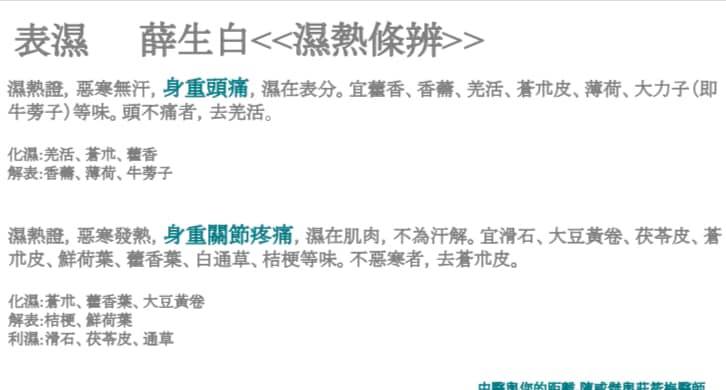
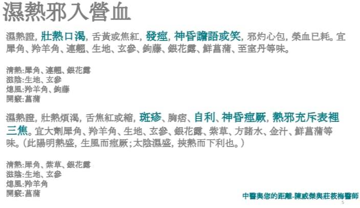
中醫對於瘟疫疾病處理,留存豐富經驗。這次參考古代醫家薛生白<<濕熱條辨>>治療濕熱經驗,有助於處理此疾病。
*「濕熱邪氣」易從「口鼻」而入,「勤洗手和戴口罩」是預防此疾病不二法門。
*安南市立醫院以高規格防疫等級,病人就醫入院需統一大門(紅外線偵測體溫)進出,並需配戴口罩!讓我們用安心安全的環境,讓中醫來處理您的不適。








【學歴】
中國醫藥大學學士後中醫學士
高雄醫學大學藥學學士
【經歷】
大同全仁中醫診所醫師
奇美醫學中心中醫部醫師
前衛生福利部大內巡迴醫療特約醫師
衛生福利部台南醫院西醫部
奇美醫學中心藥劑部藥師
【特殊專長】
針傷疾病(背痛、關節痛)、柔式結構治療、美式整脊活化槍(AMCT)與小針刀
【主治專長】
針灸科:急/慢性疼痛、腦中風後遺症、手腳麻木、退化性關節炎、坐骨神經痛、肩關節障礙、運動傷害
五官科:顏面神經麻痺、飛蚊症、乾眼症、耳鳴、咳嗽、急/慢性鼻炎、暈眩、頭痛、口腔潰瘍、味覺異常
肝膽腸胃科:腸胃炎、胃食道逆流、腹痛、腹瀉、便秘、肝病
腎臟/泌尿科:解尿不適、蛋白尿、夜尿、頻尿、攝護腺肥大
一般內科/婦兒科:高血壓、糖尿病 、高血脂、手術後調養、睡眠障礙、青春痘、 異位性皮膚炎、小兒食慾不振、小兒轉骨、過敏性鼻炎、月經不調、產後調理