【認識大腸激躁症候群(下)】
吳紹賓醫師整理
上一篇向大家介紹大腸激躁症候群就像腸道在鬧脾氣,接著要來聊聊中醫如何讓腸道穩定下來,不再那麼敏感。
大腸激躁症候群在中醫的五臟六腑系統中,和「肝、脾」最為相關。中醫的肝多涉及「自律神經系統」功能。很多患者一緊張就想拉肚子,就可能和中醫的肝有關。中醫的脾則涉及「消化系統」功能,包含消化、吸收等。三餐不規律、暴飲暴食,都會影響脾的功能。像是有些人只要吃到一點點油膩、辛辣或刺激性的食物就會拉肚子。
然而,在不同體質的人身上,有些人症狀表現的是拉肚子,有些則是便秘,甚至有些是兩種症狀交替。可見每條腸子為什麼發脾氣、想怎麼鬧情緒都不太一樣。中醫要做的就是透過了解腸子們的脾氣及鬧情緒的原因,進一步針對不同腸子個性(個人體質),開立中藥或針灸來進行調理。
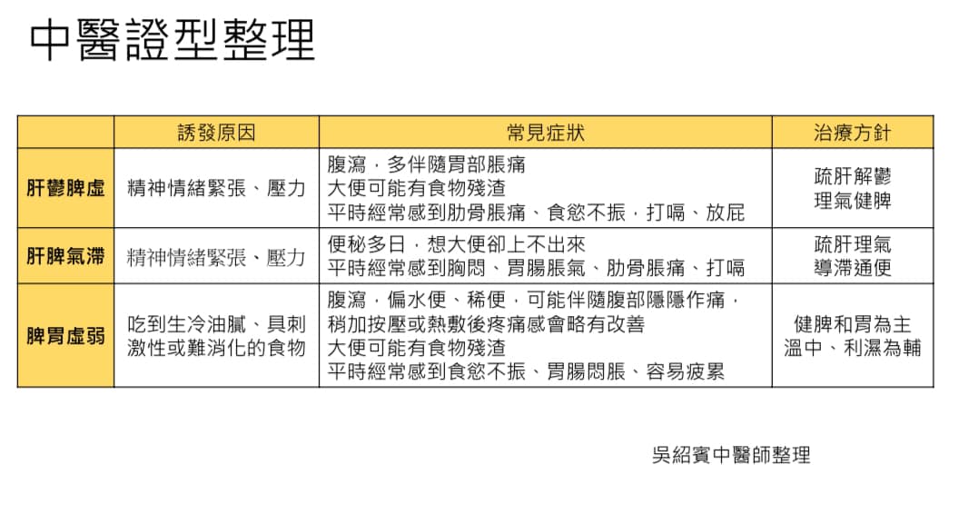
大腸激躁症候群在中醫診斷的分類上,主要可分為肝鬱脾虛、肝脾氣滯、脾胃虛弱。
1.肝鬱脾虛:多因精神情緒緊張或壓力引發症狀,腹瀉前常伴隨胃脹痛。偶可見大便中有食物殘渣。平時也可能感到肋骨脹痛、食慾不振,容易打嗝、放屁等。
治療上會以調整自律神經以及加強腸胃消化吸收,以提升腸道的穩定。
2.肝脾氣滯:多因精神情緒緊張或壓力所導致。且以便秘好幾天,想大便但卻上不出來為主。平時也會感到胸悶、胃腸脹氣、肋骨脹痛、常打嗝等。
治療上會以調整自律神經以及腸道蠕動功能為主,幫助排便為輔。
3.脾胃虛弱:多因吃到生冷油膩、具刺激性或難消化的食物後引發。大便偏水便、稀便,也可能看到食物殘渣。腹瀉前會感到腹部隱隱作痛,稍加按壓或熱敷會略改善。平時容易感到疲累、食慾不振,吃東西後容易胃腸悶脹。
治療上會以透過恢復腸胃道的消化、吸收以及蠕動的功能為主。
針對大腸激躁症候群,也有穴道可以在家自行按壓,達到舒緩症狀、日常保健的效果。以下提供幾個穴道照片讓大家參考:
1.足三里穴:調理脾胃的重要穴道。位於小腿前側脛骨外緣。按壓時可以感到輕微痠脹感。
2.中脘穴:調理腸胃,改善腹脹、腹痛。位在肚臍正上方四指寬的地方。
3.天樞穴:改善腹脹、腹瀉、便秘。位於肚臍兩旁三指寬的地方。
常見病人諮詢整理如下
Q1:大腸激躁症候群很嚴重嗎?我需要擔心惡化成更嚴重的疾病嗎?
A:大腸激躁症候群不會增加得到癌症或腫瘤的風險,且大部分患者接受治療後預後均良好。
Q2:大腸激躁症候群的人平常該注意什麼呢?
A:
1.規律進食、細嚼慢嚥且每餐只吃7-8分飽
2.避免難消化、油膩食物及產氣食物,減少酒精及碳酸飲料;適量的茶、咖啡(3杯/天);乳糖不耐者避免乳製品
3.便秘為主的話,可以盡量多喝水並攝取足量的高纖食物
4. 規律運動,適度放鬆心情
5. 紓解壓力,認識自己的壓力源,如有需要可以尋求心理師協助
大腸激躁症候群主要影響人們日常生活品質,且經常合併生理及心理的狀況。因此以平常心面對,配合有計畫性的治療加上注意日常保健,相信一定可以逐步改善腸子容易亂發脾氣的狀況。
⭐️全仁中醫關心您⭐️

【學歴】
中國醫藥大學學士後中醫學士
輔仁大學臨床心理學學士
【經歷】
全仁中醫診所醫師
奇美醫院中醫部
彰化基督教醫院西醫部
新店耕莘醫院精神科心理室
新光醫院睡眠檢查中心
【特殊專長】
胃食道逆流與腸躁調理、睡眠障礙、針傷性疾病(肩頸僵硬、腕隧道)、感染疾病治療與修復
【專治項目】
肝膽胃腸疾病:大腸激躁症、胃食道逆流、便祕、腹瀉、胃腸消化不良、脂肪肝、肝炎
神經身心疾病:睡眠障礙、情緒調節障礙、自律神經失調、頭痛、眩暈
針傷性疾病:腕隧道症候群、足底筋膜炎、網球肘、媽媽手、五十肩、下背痛、退化性膝關節炎
感染性疾病:呼吸道感染、新冠後遺症、慢性鼻竇炎、腸胃炎、泌尿道感染
針傷性疾病 : 中風、腦外傷、脊髓損傷、五十肩、腰痛、關節炎
婦兒科:痛經、經期不規律、經前症候群、小兒轉骨